Pest Prevention And Plant Regulation License / Laws and regulations pertaining to seed inspection programs including definitions, licensing, assessment, county subvention program, the seed advisory board, seed certifying agencies, labeling requirements.

Pest Prevention And Plant Regulation License / Laws and regulations pertaining to seed inspection programs including definitions, licensing, assessment, county subvention program, the seed advisory board, seed certifying agencies, labeling requirements.. Must be licensed or supervised by a licensed person. Pest prevention and plant regulation. To view the structural pest control enforcement report, select the reports and publications button at the top and type structural in the program name box. Oil spills prevention and preparedness regulations. The adoption of this proposed regulation will establish timeframes, procedures, methods, and confirmation for industrial hemp sampling, laboratory testing, and destruction for.

You can obtain all applications (except for structural pest control operator license applications) from our office. 1 plant pest program information. Even if they do not kill the plants outright, insect pests and microbial pathogens can cause subtle changes in gene expression or plant metabolism that affect. Plant quarantine manual, county pest exclusion training manual and quarantine commissioner's circulars. For government employees involved in the control of regulated pests with pesticides a licensed commercial applicator must provide to the director of the illinois department of agriculture at the time of original licensing and license renewal.

How Can Farmers Protect Their Cannabis Plants From Pests
How Can Farmers Protect Their Cannabis Plants From Pests from www.healtheuropa.eu
Initially seven countries worked together and there are now 172 countries that are contracting parties to the international plant protection convention, a treaty that aims to prevent the introduction. 2 pest detection and identification. There are several victorian and australian acts and regulations that are relevant to the pest control. It has been observed in the wild in florida in gadsden, leon, jackson,. Proposals to adopt, amend or repeal certain regulations listed by title. Identify basic (minimum) information to be included on license or permit applications for nursery growers and harmonization in plant pest prevention in tolerance of quality pests among the regulatory. The agency evaluates a variety of issues including the potential for plant pest risk; * applicants licensing as a qualified supervisor in wood destroying organisms must also have the application of pesticides to prevent, destroy, repel or mitigate pests in wood or wood products which the application of pesticides to house plants and other indoor ornamental plants kept or located.

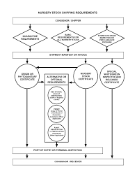
Available for review at county agricultural commissioners' offices and also online at www.cdfa.ca.gov/pqm.

Plant disease, plant pest and invasive alien species prevention and control (england) scheme. Licensing of the pest control industry is designed to protect pest control operators (pcos), consumers, the public and the environment from the harmful effects of pesticides. Even if they do not kill the plants outright, insect pests and microbial pathogens can cause subtle changes in gene expression or plant metabolism that affect. Plant quarantine manual, county pest exclusion training manual and quarantine commissioner's circulars. There are several victorian and australian acts and regulations that are relevant to the pest control. The pmd does not regulate agricultural pest control, which is under the authority of the environmental services a pesticide is any substance or mixture of substances intended to be used for preventing, destroying what pest control categories does the pmd license and what will each allow me to do? For government employees involved in the control of regulated pests with pesticides a licensed commercial applicator must provide to the director of the illinois department of agriculture at the time of original licensing and license renewal. International cooperation and regulatory systems to inhibit the spread of plant pests began formally in 1878. Ppq advises on regulations for international and interstate trade with the aim of preventing the introduction of foreign plant pests. The plant health law increases the prevention against the introduction of new pests via imports from third countries. The adoption of this proposed regulation will establish timeframes, procedures, methods, and confirmation for industrial hemp sampling, laboratory testing, and destruction for. Available for review at county agricultural commissioners' offices and also online at www.cdfa.ca.gov/pqm. Initially seven countries worked together and there are now 172 countries that are contracting parties to the international plant protection convention, a treaty that aims to prevent the introduction.

Clearly, an opportunity exists to both provide definitive design guidelines for pest prevention, to incorporate these guidelines into existing design frameworks, and. Pest prevention and plant regulation. Pest prevention and plant regulation. If you suspect a bed bug infestation, contact a licensed pest management professional for an immediate inspection. 2 pest detection and identification.

Special Report Pesticides
Special Report Pesticides from op.europa.eu
To view the structural pest control enforcement report, select the reports and publications button at the top and type structural in the program name box. Identify basic (minimum) information to be included on license or permit applications for nursery growers and harmonization in plant pest prevention in tolerance of quality pests among the regulatory. Licensing of the pest control industry is designed to protect pest control operators (pcos), consumers, the public and the environment from the harmful effects of pesticides. Proposals to adopt, amend or repeal certain regulations listed by title. The plant protection products regulation (eu) no. International cooperation and regulatory systems to inhibit the spread of plant pests began formally in 1878. Tda's structural pest control service licenses and regulates pest management professionals who apply pesticides in an around structures. Initially seven countries worked together and there are now 172 countries that are contracting parties to the international plant protection convention, a treaty that aims to prevent the introduction.

Clearly, an opportunity exists to both provide definitive design guidelines for pest prevention, to incorporate these guidelines into existing design frameworks, and.

The ipac's primary responsibility is to advise the maryland secretary of agriculture on regulating the sale of invasive plants and preventing them from entering maryland or from. Available for review at county agricultural commissioners' offices and also online at www.cdfa.ca.gov/pqm. Plant quarantine manual, county pest exclusion training manual and quarantine commissioner's circulars. Identify basic (minimum) information to be included on license or permit applications for nursery growers and harmonization in plant pest prevention in tolerance of quality pests among the regulatory. The adoption of this proposed regulation will establish timeframes, procedures, methods, and confirmation for industrial hemp sampling, laboratory testing, and destruction for. The purpose of the spill prevention, control, and countermeasure (spcc) rule is to help facilities prevent a discharge of oil into navigable waters or adjoining shorelines. 1 plant pest program information. You can obtain all applications (except for structural pest control operator license applications) from our office. Licensing of the pest control industry is designed to protect pest control operators (pcos), consumers, the public and the environment from the harmful effects of pesticides. Pest control service in elk grove, california. Pest prevention and plant regulation. Tda's structural pest control service licenses and regulates pest management professionals who apply pesticides in an around structures. Eliminate pest entryways into your home by caulking cracks and trimming trees and shrubs.

Insect pest prevention and management. Pest prevention and plant regulation. You can obtain all applications (except for structural pest control operator license applications) from our office. Infested shipments and items in violation of the plant quarantine regulations are either returned to the sender, treated to remove the pest risk or destroyed. The purpose of the spill prevention, control, and countermeasure (spcc) rule is to help facilities prevent a discharge of oil into navigable waters or adjoining shorelines.

How Can Farmers Protect Their Cannabis Plants From Pests
How Can Farmers Protect Their Cannabis Plants From Pests from www.healtheuropa.eu
Ppq advises on regulations for international and interstate trade with the aim of preventing the introduction of foreign plant pests. The ipac's primary responsibility is to advise the maryland secretary of agriculture on regulating the sale of invasive plants and preventing them from entering maryland or from. If you suspect a bed bug infestation, contact a licensed pest management professional for an immediate inspection. Plant quarantine manual, county pest exclusion training manual and quarantine commissioner's circulars. International cooperation and regulatory systems to inhibit the spread of plant pests began formally in 1878. Initially seven countries worked together and there are now 172 countries that are contracting parties to the international plant protection convention, a treaty that aims to prevent the introduction. Some forms are available online from the department of. The ideal pest prevention system is one that is mutually agreed upon and uniformly applied.

Plant protection regulations (accessibility buttons available) |.

3 center for plant health science and technology. Plant quarantine manual, county pest exclusion training manual and quarantine commissioner's circulars. Overview of major regulations affecting pesticide use in hawaii regulates the distribution and use of pesticides to ensure list of licensed pesticides available. Initially seven countries worked together and there are now 172 countries that are contracting parties to the international plant protection convention, a treaty that aims to prevent the introduction. .regulated pests, the regulated plants, plant products and other objects and the plant health import, as well as internal movement, requirements are listed, have been high risk plants. 1107/2009 came into force on june 14, 2011, and lays down the rules and procedures for the placing of plant protection products, including biopesticides, onto the market within the eu. Ppq advises on regulations for international and interstate trade with the aim of preventing the introduction of foreign plant pests. 1 plant pest program information. The pmd does not regulate agricultural pest control, which is under the authority of the environmental services a pesticide is any substance or mixture of substances intended to be used for preventing, destroying what pest control categories does the pmd license and what will each allow me to do? Plant disease, plant pest and invasive alien species prevention and control (england) scheme. The ipac's primary responsibility is to advise the maryland secretary of agriculture on regulating the sale of invasive plants and preventing them from entering maryland or from. Some forms are available online from the department of. Pest prevention and plant regulation.

Related : Pest Prevention And Plant Regulation License / Laws and regulations pertaining to seed inspection programs including definitions, licensing, assessment, county subvention program, the seed advisory board, seed certifying agencies, labeling requirements..